设为首页收藏本站
我的广告

     

 找回密码
 立即注册
海门地区修电脑装监控,请加我好友!
查看: 6|回复: 0

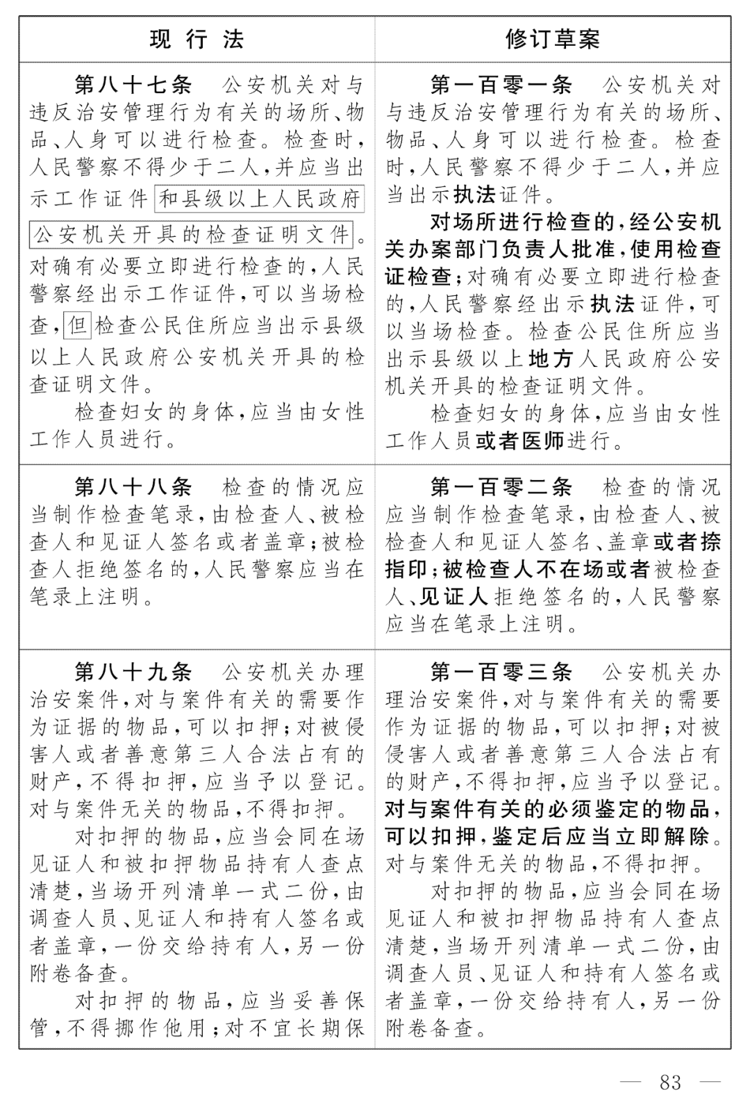
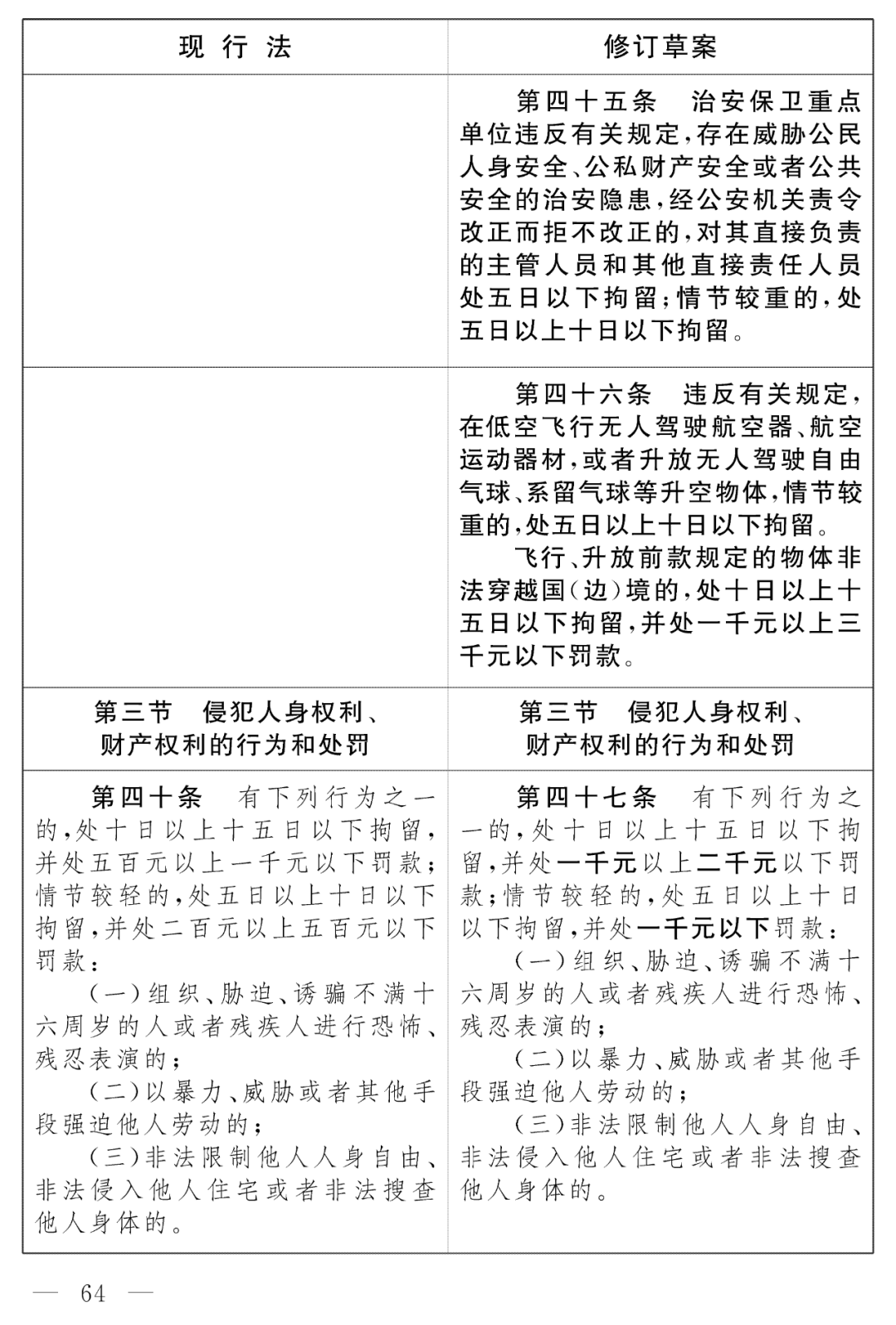
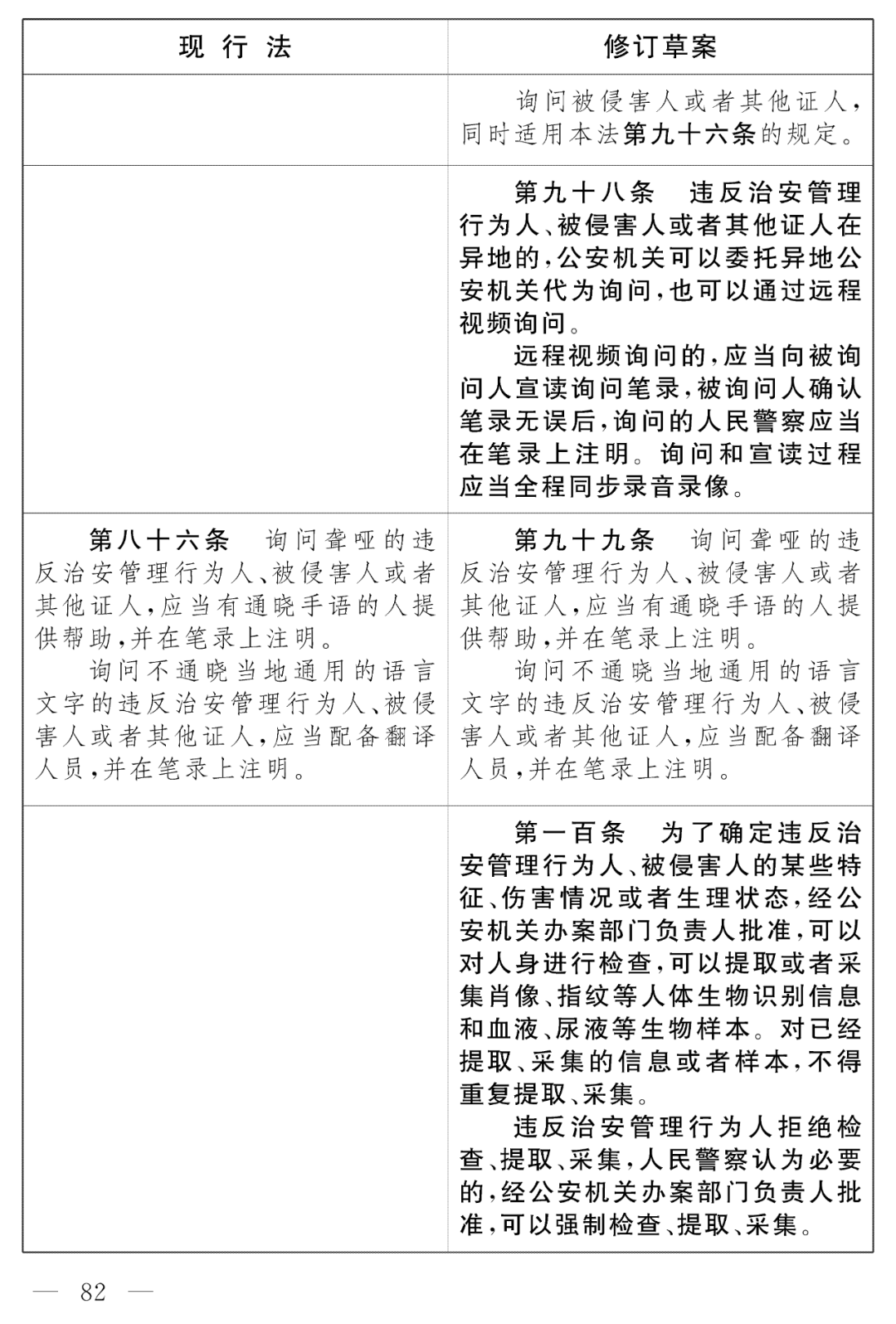
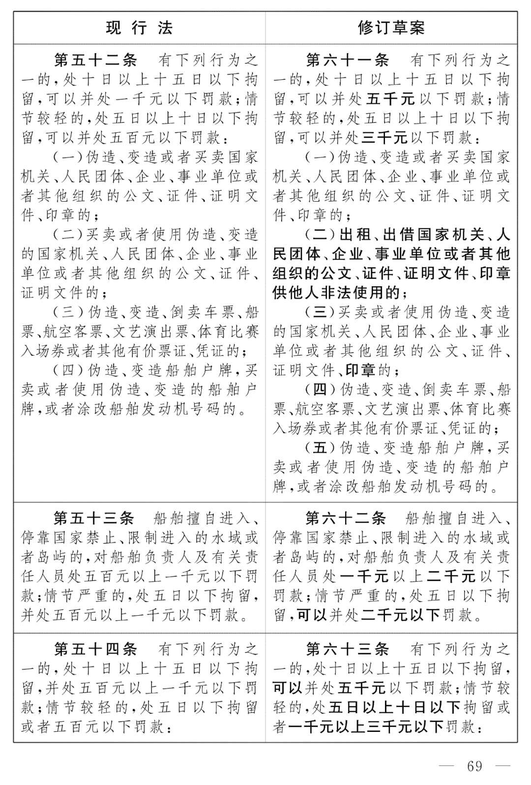
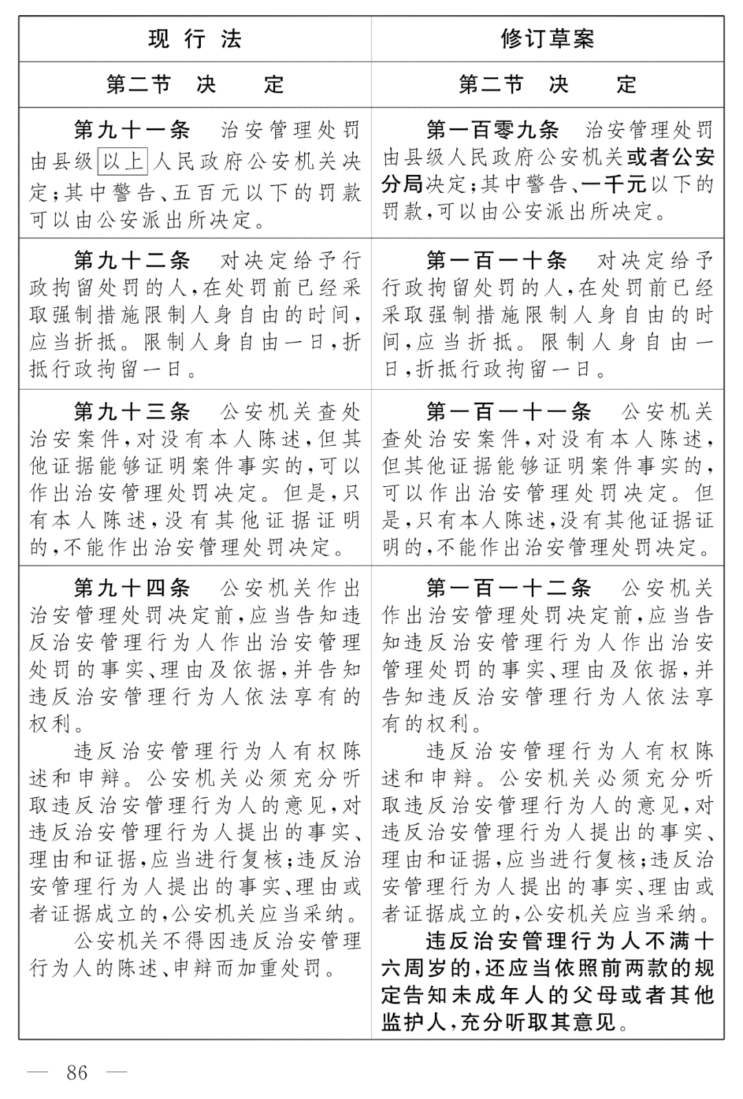
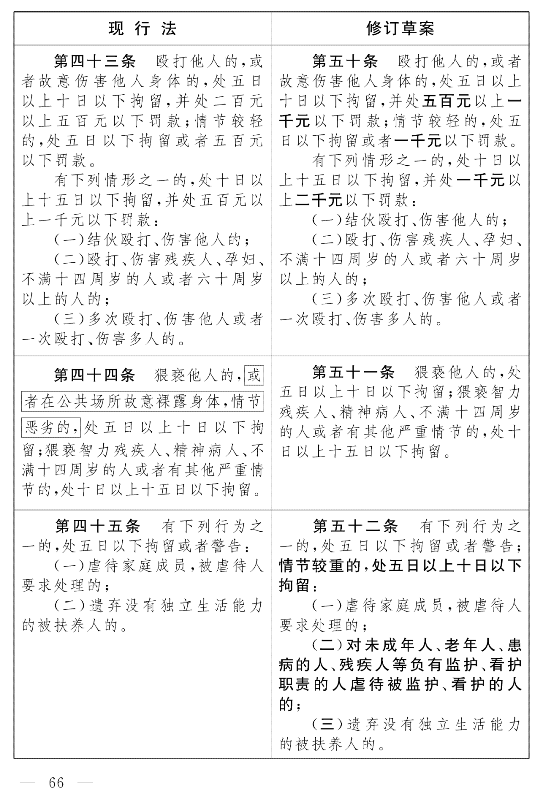
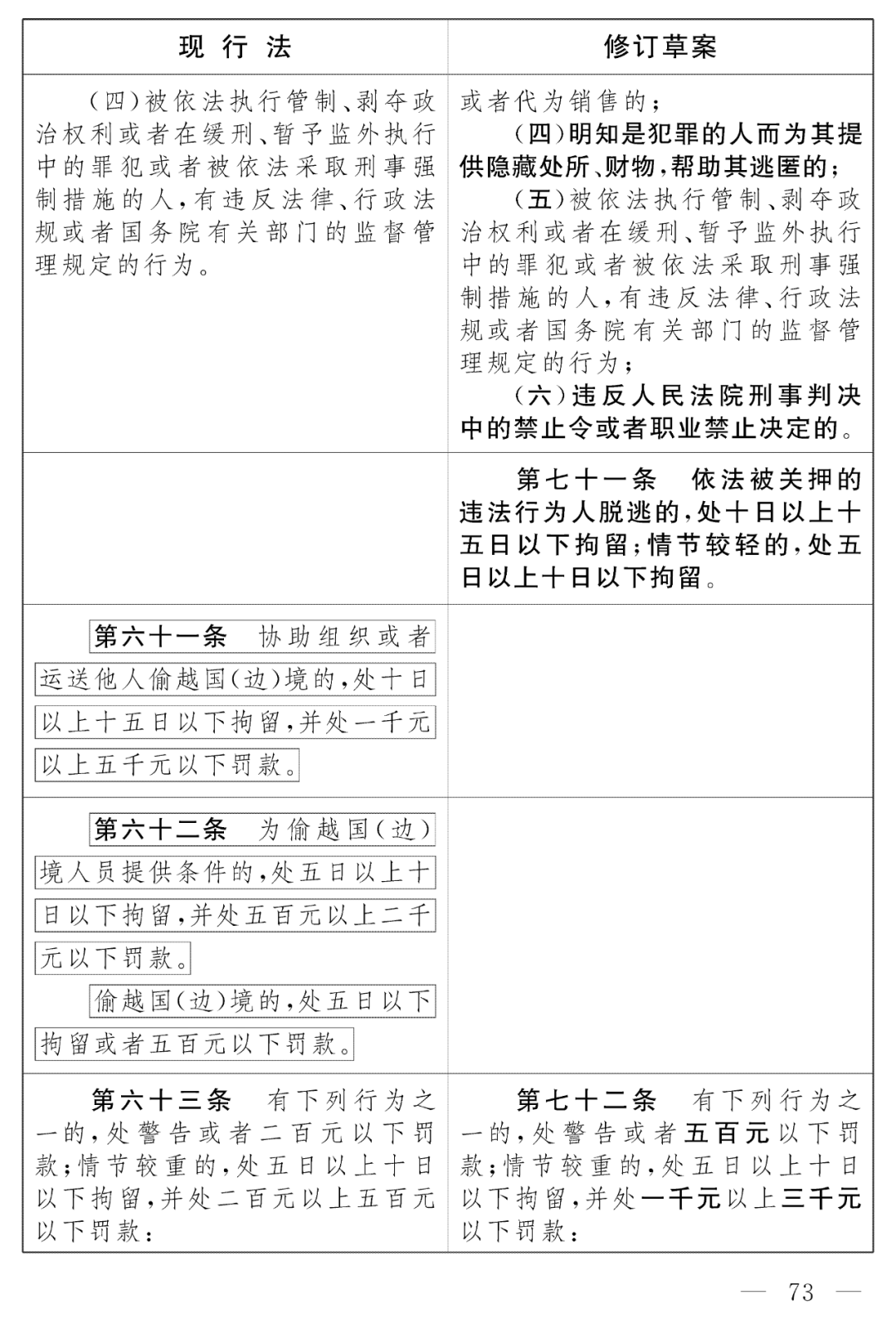
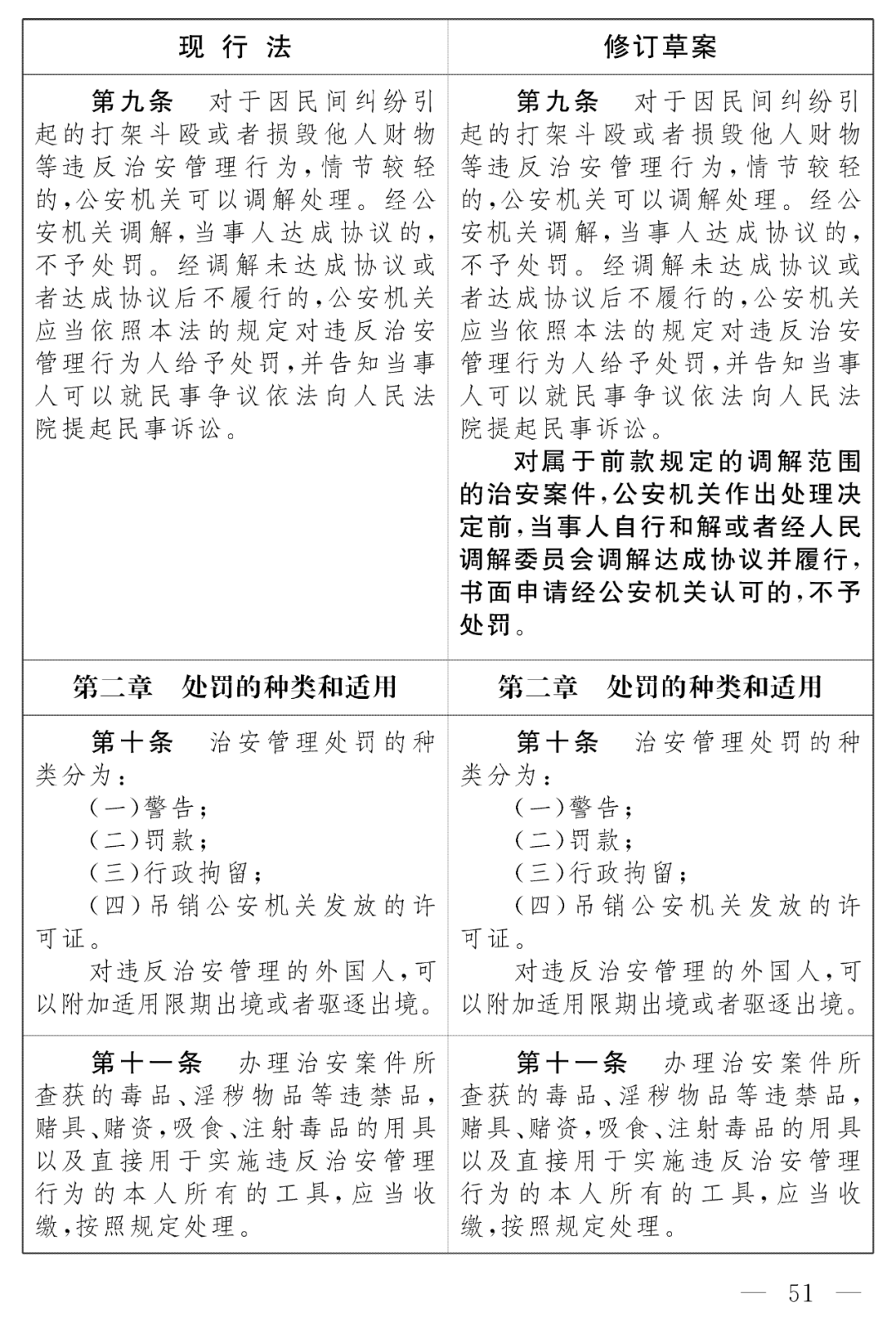
《治安管理处罚法》修改前后对照表

[复制链接]

  离线 

  • 打卡等级:女儿国秀才
  • 打卡总天数:49
  • 打卡月天数:11
  • 打卡总奖励:605
  • 最近打卡:2026-02-23 10:52:01

1503

主题

5

回帖

1万

积分

版主

积分
11951
发表于 前天 14:05 | 显示全部楼层 |阅读模式
星级打分
  • 1
  • 2
  • 3
  • 4
  • 5
平均分:0  参与人数:0  我的评分:未评
640 (0).png
3 k" |0 ]3 m0 ~6 H) ]0 `  C& j/ |3 u: s
640 (1).png
1 J) U3 [9 k: Z7 p6 z2 c) n
4 n( ^; W) f- f- o 640 (2).png
# E  d# U: q4 C; X- f& T6 {) _1 N$ u! G& F1 ]' t
640 (3).png
& I# T0 x: r! K; I
& N$ s) j$ _8 n# d: g 640 (4).png 5 A% ]5 l) W* X; ^; d0 n
1 R# T/ e& u) h
640 (5).png
0 g9 B" V" U8 g' }; Q( S% o5 C/ O* @9 y4 y& l& B7 Y: P7 U" n0 D2 P
640 (6).png ' ~  P0 P, u) K
: }( B) i! b7 L+ x0 g
640 (7).png 2 C3 N) Q. l# {( g: c7 c

  V7 J! O4 ~' S; m3 F 640 (8).png * j  e/ T% @/ |5 i% w; ^
/ [1 L$ O: J4 g& W5 d% \  c9 x" l
640 (9).png $ [: {. X% H& h
( D  t4 w5 d6 s. `2 T0 d
640 (10).png - I. H$ j/ X$ ]1 p! `) n
. ]) a. y  P) V' a
640 (11).png " v+ \5 s: D4 T1 v7 a/ s
" l5 n' K# g. b
640 (12).png / L* n; \% J9 f) w+ k
, X3 @& [9 F* t2 }& t/ A+ n5 o
640 (13).png 0 ?2 |! }( d; Q' H( s( O9 B- M: }

3 \) ]! J1 J9 O& Z1 u' p 640 (14).png $ d* |) s# M  I$ ]- v! b: X

4 j  `3 g9 Q( }$ r. b 640 (15).png 2 N$ J, M1 a# m/ l' n$ Y
. b  P4 ~1 P6 t, X6 z. o. d" C- x! k
640 (16).png
1 B: k/ \% `; i& u5 [. P( Q$ D* D4 K
640 (17).png 2 O! @3 ]) w& u. `, S
. l, K6 w/ R& X4 e7 z# |
640 (18).png ' F  _; l0 F) \9 o  E

/ \" F$ S8 Z7 k& y* h 640 (19).png , u1 j1 S! f6 I9 P
( |  e' b" U7 r. }
640 (20).png
: G- s* J$ Z, K9 |
5 Q- X% N- a$ N) C 640 (21).png 9 n3 i8 r9 f3 o% s) K3 J0 j
' m9 C8 h0 h1 c& g1 q- K
640 (22).png
7 P7 D6 R+ W9 c" n; U" f
/ H/ G" Y% k  t- r; u( M  U" a 640 (23).png
" [) e; }; m7 Z4 W* Y. N% m7 z6 b2 W5 r8 l+ U2 S
640 (24).png
0 J) c7 N- A# R; F' w9 r
# ^5 N2 U. L" V! ]8 [6 S: n 640 (25).png
+ C, l* z$ t, F, `2 E; e3 t7 A
$ G% m" {! N1 S, A& s# x! T/ ^- J) H 640 (26).png
* V' l, b$ C# d" ~, Y
% h- |& h& b2 E! f9 V0 z, b1 p 640 (27).png & t$ ]2 T4 b; l  s4 a7 g% h. K

  a4 F4 \3 K0 T6 u) U 640 (28).png 7 o* m$ p" `, N* W
0 y8 x  H% @; C3 x# ^2 z: K; z, M
640 (29).png ! a5 e. Q+ U& t- H6 q

3 v0 b  r2 L/ P; [  t. B 640 (30).png 8 Z% m& s5 B7 X( R4 [& @
, X; _, ~: A5 ~0 w
640 (31).png
8 w! e( ~/ B" D; C! q( M: i3 w' x5 L
( e* k# J0 `6 W, O2 T, X/ _ 640 (32).png
: D! k! F6 k, o) h% p. h$ K
. M! r7 y6 w  }" w& c6 _ 640 (33).png
9 k' q: g' r/ D6 M' M
& i0 n9 e9 v! {. r2 w. R 640 (34).png
, l6 P3 _6 @) k  i
6 w  G( u; _( \- g) ?8 u% n 640 (35).png
* c4 I  T2 i3 j" X% w0 W, M+ n# M6 }1 _- F9 {* \+ {6 o- a( o
640 (36).png ) w& f' n+ [" o2 S3 l: q
9 Q1 _  h' A' |: M7 t
640 (37).png
  F% F* N8 @' {- H  f0 ]
- W; B: @* B5 p/ C0 w* c1 V 640 (38).png 2 F! J9 s/ n, f" g0 u$ u; ^
' F! y9 _8 Y4 f5 {
640 (39).png 3 O3 d6 I; B3 B0 f

% M7 O% a! i& J% q 640 (40).png
. Z( D8 }# }4 X: Y+ A+ q, p! _* z6 r, I& J/ t" `% C% D. ~
640 (41).png
+ w4 R4 ~4 u. }. Z
  H: K* I8 ?" @9 c$ T8 ? 640 (42).png . `$ v( l; B, v

- _/ _- o7 Q. o) o" Q5 g, E6 o 640 (43).png ) R0 o5 y! e* {
+ ^/ L4 G/ D* U# @2 P. ~
640 (44).png
1 Y4 e/ L8 i! z/ s8 i
- l) b, }8 O- \' B9 s$ V8 l' I 640 (45).png ' I& Z1 _% F& y4 O# Y

1 ^/ {& k# V+ K! A9 r 640 (46).png
女儿国免责声明
1、本主题所有言论和图片纯属会员个人意见,与本论坛立场无关
2、本站所有主题由该帖子作者发表,该帖子作者与女儿国享有帖子相关版权
3、其他单位或个人使用、转载或引用本文时必须同时征得该帖子作者和女儿国的同意
4、帖子作者须承担一切因本文发表而直接或间接导致的民事或刑事法律责任
5、本帖部分内容转载自其它媒体,但并不代表本站赞同其观点和对其真实性负责
6、本站所有带作者名的小说均收集于网络,版权归原作者所有,本站只提供整理校对排版
7、如本帖侵犯到任何版权问题,请立即告知本站,本站将及时予与删除并致以最深的歉意
8、女儿国管理员和版主有权不事先通知发贴者而删除本文
[发帖际遇]: 法外求知 提前消费不可取,申请裸贷逾期,花费了103 金钱摆平名誉问题. 幸运榜 / 衰神榜
贡献值排行榜:
您需要登录后才可以回帖 登录 | 立即注册

本版积分规则

快速回复 返回顶部 返回列表